Inner Stance App

Mobile Application for leadership training and education business

Inner Stance approached us to develop a mobile app that would serve as the foundation for their leadership education program. The app needed to deliver the curriculum through documents, videos, tests, and live meetings. A key challenge was ensuring seamless integration of these features while keeping users informed and engaged throughout the program. Additionally, maintaining user motivation and consistent participation required innovative engagement strategies.

Tools Used

We applied design thinking and conducted UX research to create a user-friendly experience tailored to Inner Stance's needs. We designed a hybrid native and web app that effectively integrated live meetings, notifications, and content delivery. To encourage ongoing participation, we incorporated a rewards and badges system that recognized users' progress through the program. The UI design was crafted to be modern, visually appealing, and intuitive, ensuring easy navigation and engagement with the platform.

Specializations Used

The app became the backbone of Inner Stance's leadership training program, offering a comprehensive platform for users to engage with the curriculum. Real-time notifications ensured users stayed informed about upcoming live meetings, while the rewards system maintained user interest and motivation. The modern design and user-friendly interface delivered a cohesive and engaging learning experience, perfectly aligned with Inner Stance’s goal of fostering leadership development in an accessible and motivating way.

Transformation Approach:

Transformation Impact:

Desktop

Desktop

Desktop Screens

Mobile

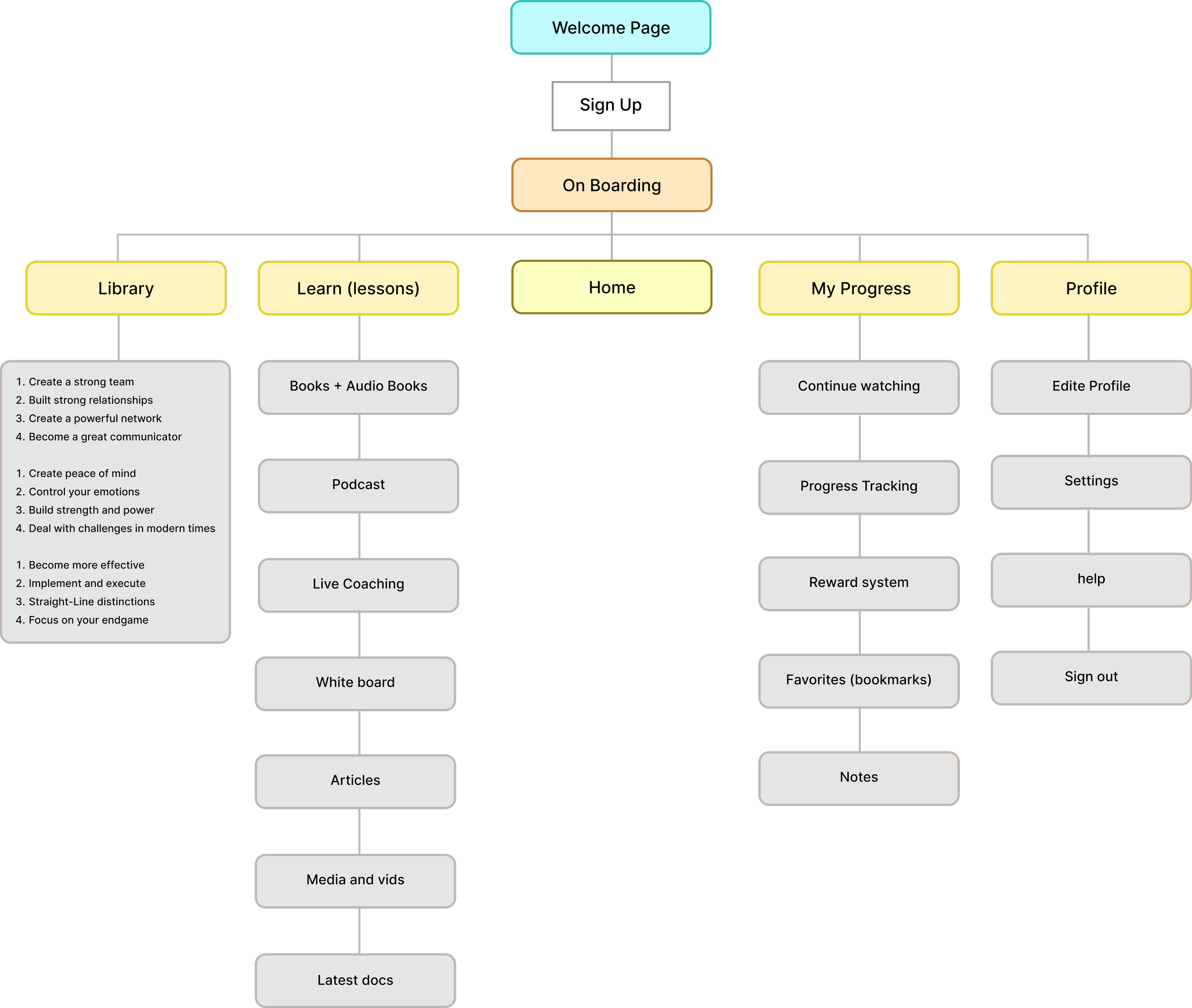
Streamlining the UX for Inner Stance's Leadership App

For the Inner Stance app, we began with thorough user research, asking key questions about how to create a seamless, engaging experience for users interacting with live meetings, tests, and educational content. We developed a detailed site map to structure the app, ensuring intuitive navigation from onboarding to course completion. Page content was carefully crafted to guide users through the program, while timely notifications and a rewards system helped maintain motivation. The result was an app with a modern, user-friendly interface that aligned perfectly with Inner Stance’s leadership training goals.

Thanks!

Previous
Previous

Inner Stance International

Next
Next

Dojo (UX/UI, Art Direction, Illustration)